• <acronym id="8h0bm"></acronym>
    <output id="8h0bm"></output>
  • Home Page
    深圳市港晟電子有限公司
    CONQUER ELECTRONICS SHENZHEN CO.,LTD
    Hotline:0755-83987713 中文 | ENGLISH      
      News
      Company News  
      Industry Info.  
      Technical Info.  
     
      Contact
    Add: 405 room, 4th floor, cross-border e-commerce center building, Huanan road, Longhua district, Shenzhen city
    Tel: 0755-83987713
    0755-29173153
    Fax: 0755-83695483
    0755-29411291
     
     
    WeChat public number
    New solutions dynamics
     
    Home - News - Information Text
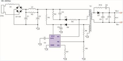
    MD1812SCG High-performance, PSR (source-side feedback) single-chip switching power supply controller
    Source:MIX-DESIGN Date:2019-12-23 Views:3575

      MD1812SBG / SCG is a high-performance, PSR (source-side feedback) single-chip switching power supply controller that uses digital logic control and is specially designed for smart phone-level network products and power supply for small portable devices; built-in 710V power switch tube, maximum The power of 10W and accurate CV / CC (constant current / constant voltage) digital logic control circuit eliminates the optocoupler and TL431 and related components in the traditional feedback loop. MD1812SBG / SCG adopts a highly integrated design. It integrates a high-performance power switch tube and digital control logic circuit into a single package, and integrates various protection circuits to minimize peripheral components and save the cost of peripheral systems. . MD1812SBG / SCG can be simply designed as a typical flyback switching converter. The patented driving technology improves the voltage withstand effect of the power tube and achieves excellent conversion energy efficiency.
    MD181X series schematic
    main feature
    ⊙ 710 Built-in 710V power switch;
    ⊙ PSR (source side) control mode, eliminating optocoupler, TL431 and loop devices;
    ⊙ precise CC / CV (constant voltage / constant current) digital logic control circuit ;
    ⊙ Hysteresis OTP (over-temperature protection) circuit;
    ⊙ Optimized drive circuit to improve conversion efficiency and meet level 5 energy efficiency;
    ⊙ Use SOP-7 package to allow high and low voltage PIN pin insulation distance More secure;
    ⊙ No Load Consumption (standby power consumption) <70mw;
    ⊙ Low electromagnetic interference (EMC) allows the use of simpler EMC back-up circuits;
    ⊙ Rich protection circuits make the product work more Safe and reliable;
    ⊙ QR (quasi-resonant) working mode;
    Print】【Close
    About Us
    Company Profile
    Corporate Mission
    History
    Business
    Qualification
    Sales Network
     

    Stay tuned…

    Products
    APEC (fù dǐng xiān jìn)
    IPS (huá rùn xīn gōng lǜ)
    LITEON (dūn nán)
    Maplesemi (měi pǔ sēn)
    MIX-DESIGN (měi sī dí sài)
    Contact
    Contact Us
    Brand Partner
    Address Map
    021062_528470

    Copyright © 2005-2020 CONQUER ELECTRONICS SHENZHEN CO.,LTD    ICP:GD ICP.11078925  

    Working day:
    9:00-17:30

    Online QQ

    Sale. 2355858257

    Tech. 2355915864

    Cust. 2355859132

    Service Hotline0755-839877130755-82709101

  • <acronym id="8h0bm"></acronym>
    <output id="8h0bm"></output>
  • 搞鸡巴视频 | 色哟哟免费电影 | 亚洲猛男翘臀gay系列 | 足疗店女技师按摩毛片 | 国产黄一级 |